bat365官方网站
设为首页
|
加入收藏
访客
校友
教职工
在校生
部门首页
工作动态
政策法规
办事指南
通知公告
收费专栏
通知公告
通知公告
部门首页
>
通知公告
> 正文
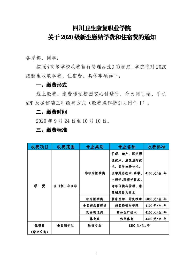
学院关于2020级新生缴纳学费和住宿费的通知
发布者: 时间:2020-09-24 浏览:
上一条:bat365官方网站2022年单位预算编制的说明
下一条:关于电子票据系统正式启用的通知