bat365官方网站
设为首页
|
加入收藏
首页
部门简介
通知公告
工作动态
督导工作动态
政策文件
教学日历
通知公告
通知公告
首页
>
通知公告
> 正文
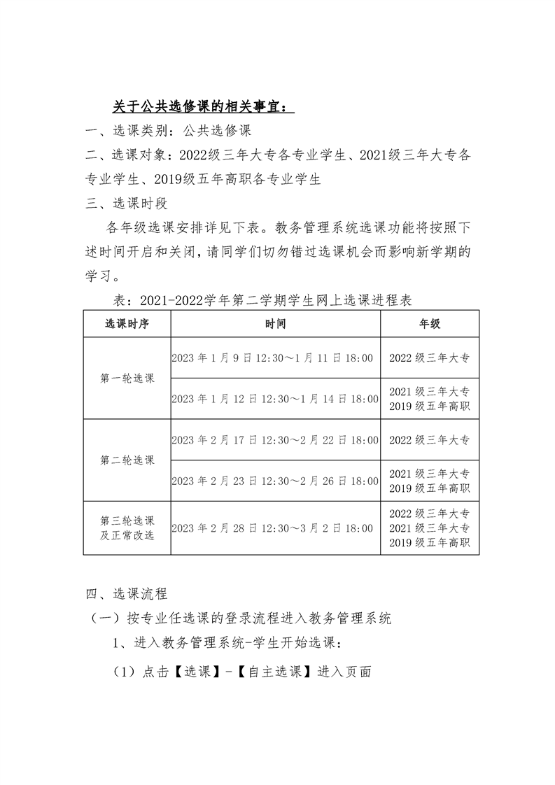
关于2022-2023 学年第二学期选课的通知
发布者: 时间:2023-01-04 浏览: