bat365官方网站
设为首页
|
加入收藏
首页
部门简介
通知公告
工作动态
督导工作动态
政策文件
教学日历
通知公告
通知公告
首页
>
通知公告
> 正文
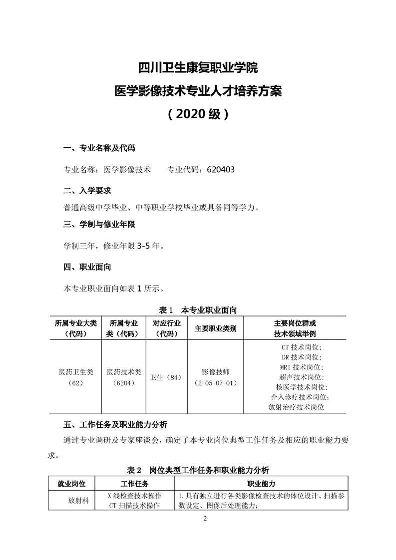
2020级医学影像技术专业人才培养方案
发布者: 时间:2021-04-02 浏览: