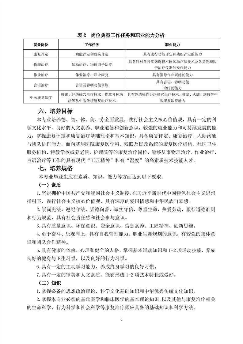
bat365官方网站
设为首页
|
加入收藏
首页
部门简介
通知公告
工作动态
督导工作动态
政策文件
教学日历
政策文件
政策文件
首页
>
政策文件
> 正文
康复治疗技术专业人才培养方案(2022级)
发布者: 时间:2022-11-01 浏览: