bat365官方网站
设为首页
|
加入收藏
首页
部门简介
通知公告
工作动态
督导工作动态
政策文件
教学日历
政策文件
政策文件
首页
>
政策文件
> 正文
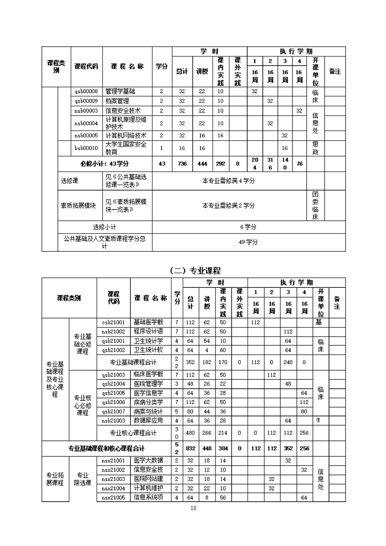
bat365官方网站卫生信息人才培养方案(2021级)
发布者: 时间:2021-10-28 浏览: