bat365官方网站
设为首页
|
加入收藏
首页
继续教育学院简介
自学考试
成人教育
短期培训及职业技能等级认定
成人教育
成人教育
首页
>
成人教育
> 正文
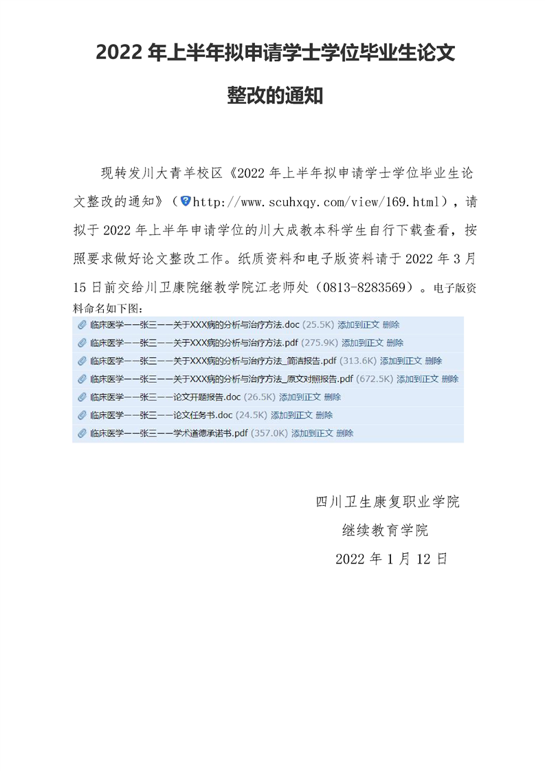
2022年上半年拟申请学士学位毕业生论文整改的通知
发布者: 时间:2022-01-12 浏览: