设为首页|加入收藏

教学科研

教学科研

首页 > 教学科研 > 正文

思政部再添一项校外课题

发布者:  时间:2020-10-09  浏览:

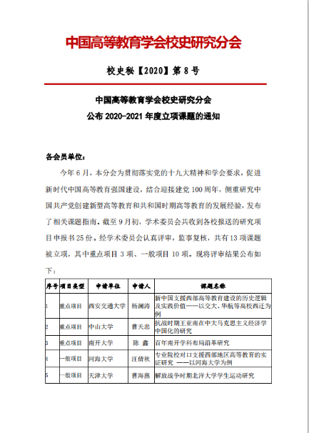
    9月30日,中国高等教育学会校史研究分会公布了2020-2021年度立项课题通知,由思政部副主任罗智凯主持的《大历史观视域下高校校史与地域特色红色文化融合育人研究》课题获批立项,在获批的13项课题中是唯一一个以高职院校为立项单位成功申报的课题。

    该课题以大历史观为视角,着重探究高校校史与地域特色红色文化融合育人的必要性、可行性及实现路径,课题研究具有一定的理论和实践意义。