药学创新研究中心又成功立项两个省级课题
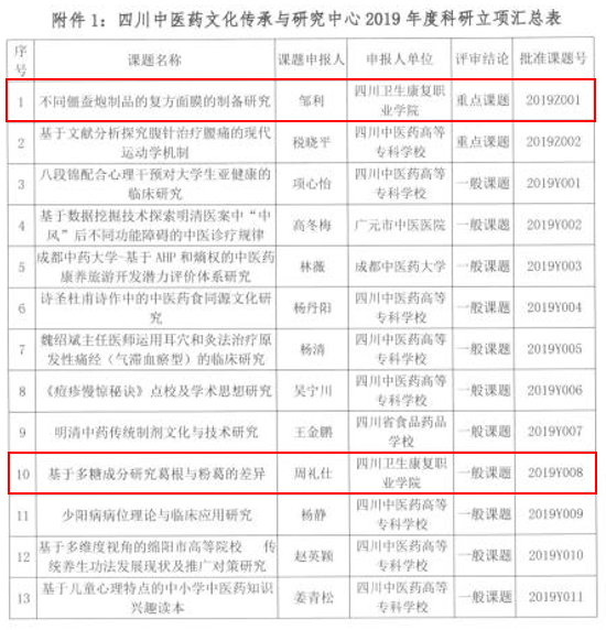
5月26日,接《四川中医药文化传承与研究中心关于2019年度科研立项的通知》(川中医药研【2019】2号),在全省立项的13个课题中,bat365立项两个,包括药学创新研究中心邹利老师主持的“不同僵蚕炮制品的复方面膜的制备研究”和周礼仕老师主持的“基于多糖成分研究葛根与粉葛的差异”,其中邹利老师主持的课题被立项为重点课题(全省共2个)。
中心自2018年成立以来一直致力于学术研究工作,已开展科研项目10余项,发表论文近10篇,教师科研能力和学术水平不断提升。

