bat365官方网站各级团组织是学校先进青年的群团组织,是学校党委领导学校工作的得力政治助手,是学校思想政治教育的主要阵地和重要力量,是党联系青年学生的纽带和桥梁。
一直以来,共青团bat365官方网站委员会在中国共产党bat365官方网站委员会的领导下,始终秉持“大仁求学,大医济人”校训,践行“厚仁广济,笃学躬行”的精神,紧紧围绕立德树人根本任务,切实服务青年成长成才;充分发扬共青团的优良作风,继承光荣传统,艰苦奋斗、开拓创新,不断开创bat365官方网站共青团工作的新局面。
共青团bat365官方网站委员会全面学习贯彻习近平新时代中国特色社会主义思想和党的二十大精神,落实学校第二次党代会精神,在学校党委和上级团组织的正确领导下,在广大团员青年的积极参与和共同努力下,围绕国家改革发展稳定的大局和学校人才培养的根本任务,不断加强和改进工作,保持和增强政治性、先进性、群众性,成为全校学生群团的可靠组织支柱。在团委全体成员不断努力下,荣获全国无偿献血促进奖单位奖、四川省五四红旗团委、四川省学校红十字工作先进集体、共青团自贡市委青年文明号、自贡市优秀共青团组织、自贡市“共产党员示范团队”、自贡市卫生计生系统“共产党员示范团队”等荣誉称号。
共青团bat365官方网站委员会将立足学校改革发展的中心工作和学生成长成才的实际需要,把握时代发展方向,实事求是,勤学善思,求真务实,创新奋进,团结带领广大团员青年实现中华民族伟大复兴的中国梦,为全面建成社会主义现代化强国而努力奋斗!
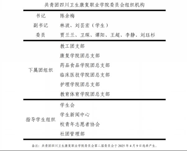
【组织机构】

联系电话:0813-8283565